|
2022/3/22
|
||||||||
【令和4年9月1日施行】株主総会資料の電子提供制度について |
||||||||
|
2022.08.07更新 現在、上場会社の定時株主総会の開催は6月下旬に集中することが多いのですが、多くの銘柄に投資している機関投資家にとっても、その時期には膨大な数の議案を短期間で検討することになります。しかし、それぞれの議案を検討するための時間を十分に確保できていないという問題が指摘されてきました。この問題への対応策として創設されたのが、株主総会資料の電子提供制度です。この制度に関する令和元年改正会社法の規定(改正会社法325条の2~325条の7等)は、令和4年9月1日に施行されることになっています。 ![]() 【令和4年9月1日施行】株主総会資料の電子提供制度について
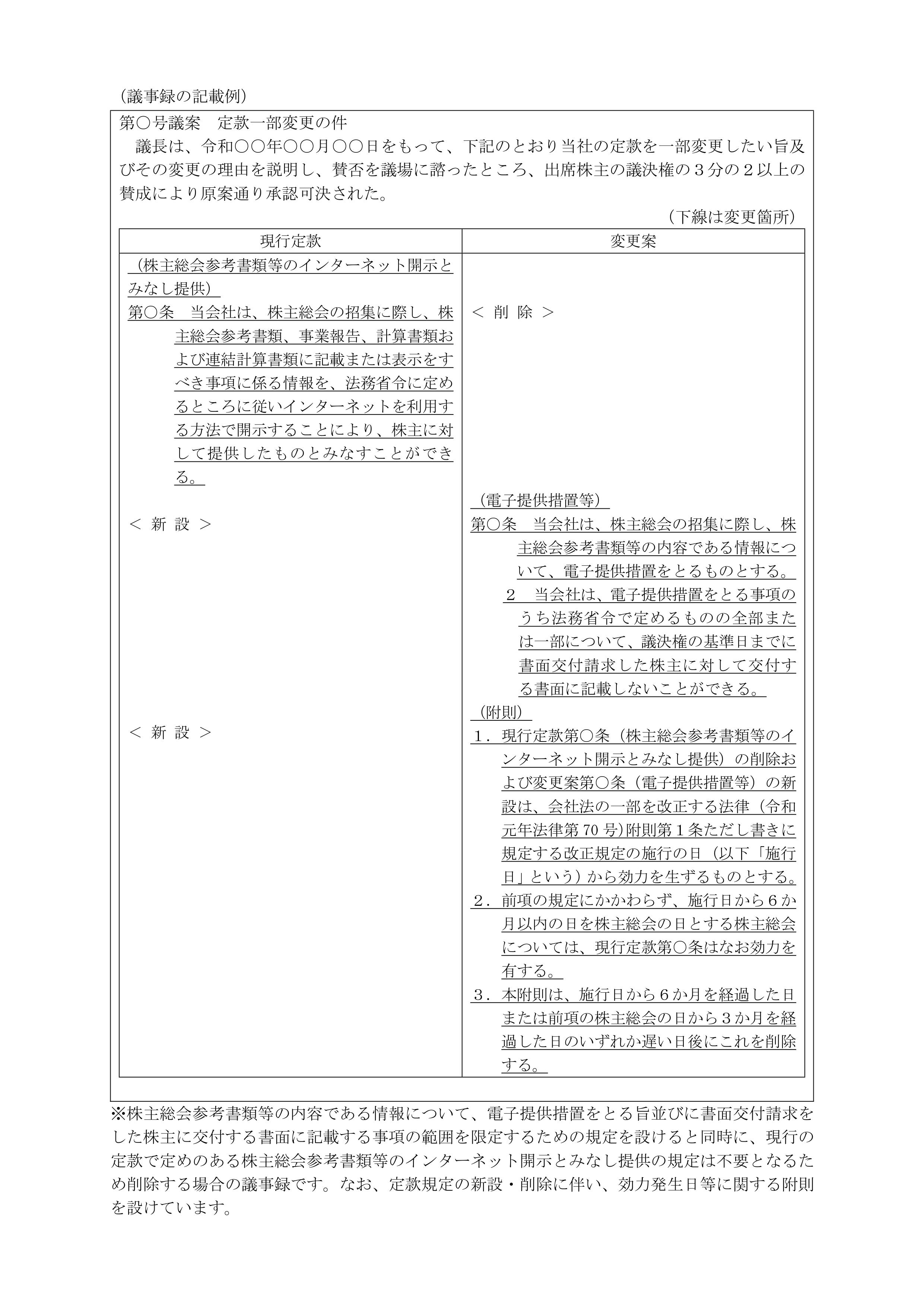
1.株主総会資料の電子提供制度とは 株主総会資料の電子提供制度(以下、「電子提供制度」といいます)とは、株主の個別の承諾を得なくとも、株主総会参考書類、議決権行使書面、事業報告および(連結)計算書類といった「株主総会参考書類等」を自社のホームページ等のウェブサイトに掲載する方法により、これらの書類を適法に株主に提供したものとする制度です。すなわち、株主がインターネットを利用して指定されたウェブサイトにアクセスして、資料の内容を閲覧することができるようにすれば、株主に対して、別途、株主総会参考書類等を交付することが不要となります。 2.電子提供制度のメリット 今回の改正前でも、インターネット等を用いて株主総会資料を株主に提供することは可能だったのですが、株主の個別の承諾を得なければならないため、株主数の多い上場会社での利用は現実的ではなく、ほとんど利用されていませんでした。 電子提供制度は、この制度を利用して株主総会資料をインターネット経由で提供することができれば、今までかかっていた資料の印刷・封入・郵送のための時間を短縮することができ、その分早期に株主に対する情報提供が可能となります。それにより、株主が議案を検討するための時間を確保できることになります。 このほか、会社にとっても資料の印刷・封入・郵送にかかる手間やコストが削減できるという点や、ページ数や構成、予算等の制約が減ることで、より充実した内容の株主総会参考書類等の作成が可能になるといった点も、電子提供制度を利用することによるメリットとしてあげられます。 3.電子提供制度を採用することができる会社とそのための手続 電子提供制度は、株式会社であれば、原則としてその機関設計にかかわらず自由に採否を決めることができます。したがって、株式の譲渡に制限があるような非公開会社や、取締役会を設置していない会社であっても、採用することが可能です。
採用するための手続としては、「電子提供措置をとる」旨の定款の定めが必要となります。この定めは登記事項になりますので、採用する会社においては、事前に定款変更の手続と登記手続が必要となります。
なお、上場会社等の振替株式の発行会社は、「電子提供措置をとる」旨の定款の定めを設けなければならないこととされています。つまり、上場会社には電子提供制度の利用が強制されるということです。これは、電子提供制度が、特に上場会社の株主にとっての必要性から創設された制度であり、上場会社において利用されてこそ意味のあるものだからといえます。具体的には、令和5年3月1日以降に開催される株主総会から、株主総会資料の電子提供制度が利用されることになります これに関連して、振替株式の発行会社については、施行日を効力発生日として、電子提供措置をとる旨の定款変更の決議をしたものとみなす旨の経過措置が設けられています。これは、振替株式の発行会社においては電子提供制度の利用が強制されるにもかかわらず、そのために定款変更手続が必要となれば、会社に多大な負担がかかるためです。ただし、定款変更の決議をしたものとみなされた会社は、施行日から6か月以内に電子提供措置をとる旨の定款の定めがある旨の登記をしなければならないとされています。また、定款変更の決議をしたものとみなされた会社の取締役が、施行日から6カ月以内の日を開催日とする株主総会の招集手続を行う場合については、電子提供制度の適用はされないため、従来の招集手続によることになります。 4.電子提供措置に関する登記の手続 上記のとおり「電子提供措置をとる」旨の定款の定めは登記すべき事項とされているため、電子提供措置の設定、廃止等があれば、その内容を登記をする必要があります。その具体的な手続は以下のとおりです。 (1)株式会社設立時 定款に電子提供措置をとる旨の定めのある株式会社の設立の登記においては、その旨も登記すべき事項となり、登記記録の商号区に記録されます。なお、「電子提供措置に関する規定」欄には、原則として定款の文言どおりに記録されます。 (2)上場会社等の振替株式を発行している会社 施行日において、振替株式を発行している会社については、上記のとおり、施行日をその定款の変更の効力が生ずる日とする電子提供措置をとる旨の定款の定めを設ける定款の変更の決議をしたものとみなすとされており、当該会社は、施行日より前にあらかじめ電子提供措置をとる旨の定款の定めを設ける定款の変更に係る株主総会の決議をした場合も含めて、施行日から6か月以内に、その本店の所在地において、電子提供措置をとる旨の定款の定めの設定による変更の登記をしなければなりません。 なお、施行日から電子提供措置をとる旨の定款の定めの設定による変更の登記をするまでに、他の登記をするときは、当該他の登記と同時に、電子提供措置をとる旨の定款の定めの設定による変更の登記をしなければなりません。 ① 登記すべき事項 施行日において振替株式を発行している会社の登記すべき事項は、電子提供措置をとる旨の定款の定め及び変更年月日です。もっとも、整備法第10条第2項の規定により、振替株式を発行している会社については、同法の施行日(令和4年9月1日)をその定款の変更が効力を生ずる日とする電子提供措置をとる旨の定款の定めを設ける定款の変更の決議をしたものとみなされるため、変更年月日は、「令和4年9月1日」となります。 ② 添付書面 整備法第10条第7項において、登記の申請書には、「第二項の規定により定款の変更の決議をしたものとみなされた場合における第四項の登記の申請書には、当該場合に該当することを証する書面を添付しなければならない。」と規定されています。これは、当該会社が施行日において振替株式を発行している会社であることを証する書面のことで、具体的には、株式会社の代表者の作成に係る証明書です。
株主総会参考書類等の電子提供措置をとる旨の定款の定めを設ける旨の定款の変更の決議をしたものとみなされた場合に該当することを証する書面 ③ 登録免許税 登録免許税額は、申請1件につき3万円です(登録免許税法別表第一第24号(一)ツ)。
(3)振替株式を発行している会社以外の会社 振替株式発行会社以外の株式会社(施行日後に振替株式を発行する株式会社となる場合を含む。)が株主総会の決議により定款を変更して、電子提供措置をとる旨の定款の定めを設定したときは、当該定款の変更の効力の発生日から2週間以内に、その本店の所在地において、電子提供措置をとる旨の定款の定めの設定による変更の登記をしなければなりません。 ① 登記すべき事項 登記すべき事項は、電子提供措置をとる旨の定款の定め及び変更年月日です。 ② 添付書面 株主総会の議事録並びに主要な株主の氏名又は名称、住所及び議決権数等を証する書面(株主リスト)です。 ![]() なお、公開会社でない会社又は株券発行会社から、株式会社の代表者が作成した「振替株式を発行している会社であることを証する書面」を添付して電子提供措置をとる旨の定款の定めの設定による変更の登記の申請がされた場合には、当該申請は却下するものとされていますので注意が必要です。 ③ 登録免許税 登録免許税額は、申請1件につき3万円です(登録免許税法別表第一第24号(一)ツ)。 5.電子提供制度を採用する会社が株主総会を開催する場合において必要となる手続 電子提供制度を採用する会社においては、以下のとおり、①電子提供措置、②アクセス通知の発出という2つの手続を履践する必要があります。 ① 電子提供措置(原則株主総会の日の3週間前まで) 電子提供措置とは、「電磁的方法により株主…が情報の提供を受けることができる状態に置く措置であって法務省令で定めるもの」と定義されていますが、簡単に言うと、会社がインターネット上のウェブサイトに株主総会参考書類等の内容をアップロードし、株主が閲覧することができる状態にすることをいいます。 電子提供措置は、「株主総会の日の3週間前」または「招集通知の発送日」のいずれか早い日から開始し、株主総会の日後3か月を経過する日まで継続して行わなければなりません。
② アクセス通知の発出(株主総会の日の2週間前まで) 電子提供制度を採用する会社は、上記の電子提供措置をとるとともに、アクセス通知と呼ばれる最低限の事項(株主総会の日時・場所・議題、電子提供措置をとっている旨、ウェブサイトのアドレス等)が記載された書面(狭義の招集通知に相当する書面)を作成し、株主総会の日の2週間前までに発出する必要があります。 6.株主の書面交付請求権 電子提供制度は、電子提供措置をとることで、株主総会参考書類等の株主への交付を不要とする制度ですので、インターネットを利用することができない株主への配慮が必要となります。 そこで、株主は、会社に対して直接に、または証券会社等を経由して、議決権行使基準日までに請求することにより、電子提供措置事項を記載した書面の交付を受けることができることとされています。なお、株主は、一度書面交付請求をすれば、撤回しない限り、その後のすべての株主総会に係る電子提供措置事項を記載した書面の交付を請求しているものと取り扱われるため、毎年書面交付請求をする必要はありません。 会社は、当該請求をした株主に対し、招集通知とセットで(=株主総会の日の2週間前までに)、電子提供措置事項を記載した書面を交付する必要があります。 7.イレギュラーな事態が生じた場合の対応 (1)電子提供措置事項の修正 電子提供措置事項を修正したときは、その旨および修正「前」の事項について電子提供措置をとることとされています。 (2)電子提供措置の中断 電子提供措置の「中断」とは、サーバダウンやハッキング等により、株主が電子提供措置事項にアクセスできなくなったり、正確な情報を閲覧等することができなくなったりすることをいいます。 前述のとおり、電子提供措置は、「株主総会の日の3週間前」または「招集通知の発送日」のいずれか早い日から開始し、株主総会の日後3か月を経過する日まで継続して行わなければなりませんが、この期間中に電子提供措置の中断が生じた場合について、次の要件を満たすときには、電子提供措置の効力に影響を及ぼさず、有効として扱うという救済措置が定められています。 ① 電子提供措置の中断が生ずることについて会社が善意でかつ重大な過失がないこと、または会社に正当な事由があること。 ② 電子提供措置の中断が生じた時間の合計が電子提供措置期間の10分の 1 以内であること。 ③ 電子提供措置開始日から株主総会の日までの期間中に電子提供措置の中断が生じたときは、その期間中に電子提供措置の中断が生じた時間の合計が当該期間の10分の 1以内であること。 ④ 会社が電子提供措置の中断が生じたことを知った後、速やかにその旨、その中断が生じた時間および中断の内容について、当該電子提供措置に付して電子提供措置をとったこと。 5.電子提供措置をとる旨の定款の定めの廃止による変更の登記 株式会社が株主総会の決議により定款を変更して、電子提供措置をとる旨の定款の定めを廃止したときは、当該定款の変更の効力の発生日から2週間以内に、その本店の所在地において、電子提供措置をとる旨の定款の定めの廃止による変更の登記をしなければなりません。 ① 登記すべき事項 登記すべき事項は、電子提供措置をとる旨の定款の定めを廃止した旨及び廃止年月日です。 ② 添付書面 登記の申請書には、株主総会の議事録及び株主リストを添付しなければなりません。 ③ 登録免許税 登録免許税額は、申請1件につき3万円です(登免税法別表第一第24号(一)ツ)。 8.おわりに 電子提供制度を創設した趣旨は、株主に対し、インターネットを活用して早期に情報を提供し、株主との建設的な対話を促進させようとするところにあり、この制度によって様々なメリットがあることは前述のとおりです。 しかしながら、株主の中には機関投資家以外にも多くの個人株主が存在します。株主総会資料の電子提供制度が真に効果的なものとなるかどうかは、そのような個人株主がインターネットを利用できる環境下にあることだけでなく、コンピュータを操作して必要な情報を得ることができる技能を有しているかどうかにも大きく左右されます。 株主総会資料の電子提供を推進させることに異論はないとしても、電子提供の利点を活用し、株主の視点に立って、会社の情報開示を充実させることにより株主の理解を得ることが重要です。 【参考文献】 法務省:商業・法人登記関係の主な通達等 令和4年8月3日民商第378号通達 全国株懇連合会:株懇WEB 2021年10月22日 全国株懇連合会理事会決定
|
||||||||
| |







