|
2023/8/18
|
|
「長期間相続登記等がされていないことの通知」が届いたら |
|
|
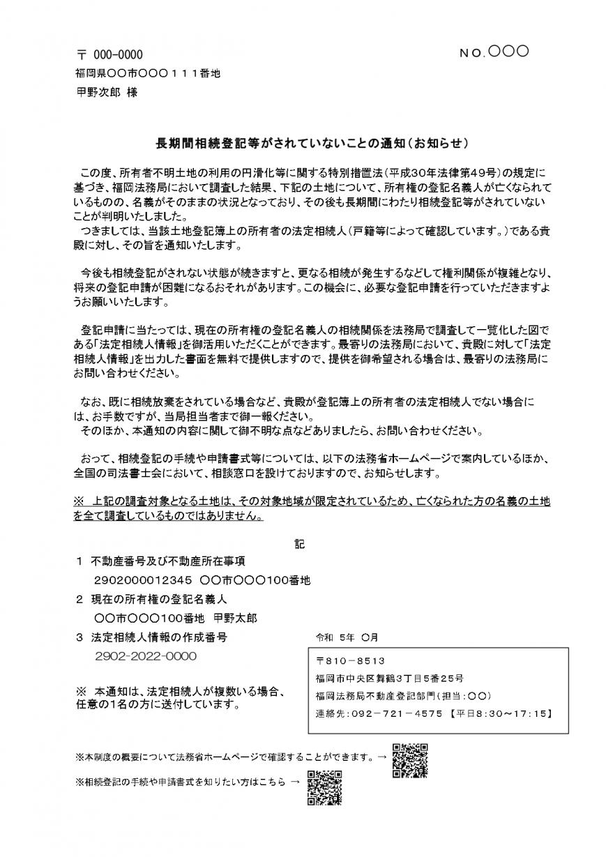
法務局では、長期間にわたり相続登記がされていない土地について、所有権の登記名義人の法定相続人を調査し、その結果を登記するとともに、現在の所有権登記名義人の相続関係を一覧化した図を法務局に備え置く事業を行っています。 この法務局による調査の結果、判明した法定相続人の中の任意の1名に対して、法務局から、長期間相続登記がされていない土地があることをお知らせするとともに、相続登記の申請を促す通知(「長期間相続登記等がされていないことの通知」)を送付しています。 ![]() 「長期間相続登記等がされていないことの通知」が届いたら
1.なぜ、通知が送られてくるの? 所有者が不明になっている土地の問題解消のため、平成30年から全国の法務局において、長期間(10年以上)にわたって相続登記がされていない土地について、法律に基づいてその土地の所有者の法定相続人を調査し、法定相続人の一覧図(法定相続人情報)を作成して、土地の所在地を管轄する法務局へ備え置く作業が進められています。 この作業が完了した土地については、その土地の登記簿に長期間相続登記がされていない旨の登記がなされ、また、この調査で判明した法定相続人の中の任意の1名の方に対し、相続登記の促進を目的として法務局から通知書(「長期間相続登記等がされていないことの通知」)が送付されます。 「長期間相続登記等がされていないことの通知(お知らせ)」の見本 ![]() 2.通知が届いたらどうすればいい? 法務局から通知が届いた場合のその後の手続は次のとおりです。 (1)通知を持って法務局に行くなどして、物件や法定相続人情報を閲覧する 法務局から送られてくる「長期間相続登記がされていないことの通知」には、不動産の所在や法定相続人情報の作成番号が記載されています。 法務局では、通知を受け取った方に対して、相続登記に活用できる法定相続人情報の提供を無料で行っています。全国どこの登記所でも、法定相続人情報の提供を依頼することができますので、受け取った通知を持って最寄りの法務局へ行くか郵送するなどして物件や法定相続人情報を確認します。 なお、依頼の際には、法務局で本人確認を行いますので、依頼する方の氏名及び住所を確認できる公的書類(運転免許証、マイナンバーカード、住民票の写し等)を持参するのを忘れないようにしましょう。郵送での提供を依頼する場合は、その旨を依頼書に記載したうえで、前述の公的書類に加え、返信用の封筒及び郵便切手を同封します。その際、返信方法については、書留郵便など郵便物の受取確認ができる方法にしなければならない点に注意が必要です。 また、この依頼は親族や後見人などの法定代理人のほか、司法書士などの資格者代理人に委任することもできます。 「法定相続人情報を出力した書面の提供依頼書」の記載例 ![]() (2) どのように相続するかを決める 法定相続人情報には、法定相続人の一覧図が記載されており、現在の所有者の相続人に関する情報(氏名や住所)が記載されています。これにより相続人が誰か分かったら、法定相続分で相続登記をするか、遺産分割協議をして相続人の中の一部の人が取得するかを決めます。 ただし、遺産分割協議をする場合、相続人の全員が参加して行う必要がある点と協議がまとまったら遺産分割協議書を作成し、全員が署名したうえで実印を押印し、印鑑証明書が必要になる点に注意が必要です。 (3)相続登記を申請する 法定相続分で相続する、あるいは遺産分割協議により一部の相続人が取得するなど、相続する方法が決まったら、土地の所在地を管轄する法務局で相続登記を行います。 3.司法書士に依頼することもできる 「長期間相続登記がされていないことの通知」が送られてきた場合、その後の手続を司法書士に依頼することもできます。 この場合には、依頼者から通知を預かって法務局で物件や法定相続人情報を閲覧したり、相続人全員で遺産分割協議がまとまった場合の書類を作成したり、相続登記の代理申請をするなどして、手続をサポートします。 4.通知に関する注意点 (1)通知は相続人全員に対して送られてくるわけではない 「長期間にわたり相続登記等がされていないことの通知」は、法定相続人全員に通知しているわけではなく、相続人の中の1人に通知していますが、このことに特別な意味があるわけではありません。 相続登記は,不動産を管轄する登記所に申請する必要があるため,相続人となる方のうち,当該不動産の近くに居住されている方や親等的に近い方など,登記名義人となっている方を知っていると思われる方に対して通知をしているようです。 したがって、通知された方以外の相続人は、相続登記が未了であることに気付いていない可能性があります。 (2)相続放棄をしていても届くことはある すでに相続放棄をしていた場合でも通知書が送られてくることはあります。 相続放棄をしたかどうかは戸籍に記載されないので、法務局が相続人だと判断して通知することもあるからです。相続放棄をしている場合や、通知書が送られてきた後に相続放棄をした場合は、通知書に記載されている電話番号に連絡しましょう。 (3)法定相続人情報は他の相続手続では使用不可 法定相続人情報は、あくまでも相続登記等の未了を解消するために使用できる情報であるため、他の相続手続で使用することはできません。例えば、通知が送られてきた後に相続放棄をする場合、「法定相続人情報」を相続放棄の手続で利用することはできず、改めて(ご自身の負担で)戸籍収集を行う必要があります。 この点、法定相続情報証明制度による「法定相続情報一覧図」とは異なります。 5.長期相続未了土地の特例 長期相続登記が未了であることの登記がされた土地について、相続登記を申請する場合、下記の特例措置が設けられています。 法定相続人情報の作成番号を提供した場合、以下の書類の添付が不要となります。 ① 相続を証する戸籍・除籍・原戸籍謄本等 ② 相続人の現在戸籍 ③ 不動産を取得する相続人の住民票 相続を証する戸籍謄本等は相続開始から時間が経つにつれて多数の戸籍謄本等を収集する必要があり、通常は手間と費用がかかります。長期相続登記未了土地については、この作業がすでに終了していますので、改めて戸籍調査をする必要がなく、この点は大きなメリットと考えることもできるでしょう。 6.おわりに 「長期間相続登記がされていないことの通知」は、あくまでも相続登記を促すためのものであり、強制するものではありません。したがって、通知を無視したり、相続登記を放置したとしても、そのことが法律違反になるわけではありません。しかし、相続登記が令和6年4月1日から義務化されますので、いずれは相続登記の義務違反として過料という罰則の対象となってしまうおそれがあります。 一方で、長期相続未了土地の特例により、相続登記にかかる手間や費用の負担が軽減されるメリットもありますので、通知が送られてきた場合には、この機会に相続登記の申請を検討してはいかがでしょうか。 |
|
| |








