|
2024/3/31
|
|
不動産の所有者について旧姓の併記が可能に! |
|
|
令和6年4月1日から、不動産登記規則等の一部を改正する省令により、現在の所有権の登記名義人の氏名に旧姓を併記することができるようになりました。 商業登記では、平成27年2月27日から、取締役などの役員等について戸籍上の氏と婚姻前の氏(旧姓)を併記して登記することができるようになっていましたが、女性の旧姓使用が広がっていることを踏まえ、不動産登記の仕組みも変わってきているようです。 ![]() 不動産の所有者について旧姓の併記が可能に!
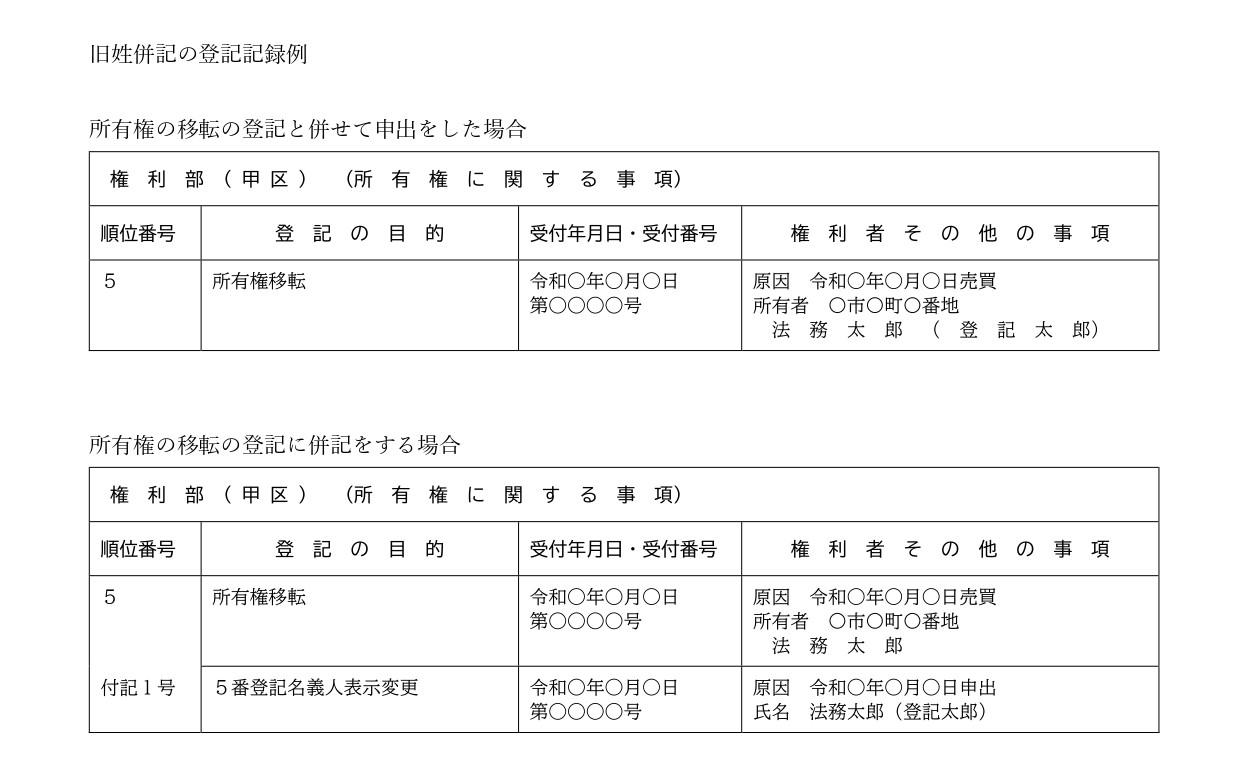
1.登記記録のイメージ 令和6年4月1日から、不動産登記においても旧姓を併記することができるようになりました。この旧姓併記の申出をすることで、所有権の登記名義人の氏名の後に括弧を付して旧姓及び名前を併記されることになります。 ![]() 2.旧姓併記ができる者 旧姓が併記できるのは現在の所有権登記名義人の氏名のみであり、これ以外の者は旧姓併記の対象とはなりません。 したがって、例えば表題部の所有者や仮登記の登記名義人、住宅ローンの抵当権を設定する際の債務者の氏名、過去に所有権の登記名義人であった者について旧姓を併記することはできません。 また、日本の国籍を有しない者については、旧姓を併記することはできません。 2.併記することができる姓 所有権の登記名義人の氏名に併記できる旧姓は、姓に変更があった者が過去に使用していた姓であって、その者の戸籍あるいは除籍に記録がされている姓に限られます。ただし、旧姓が現在と同じ姓であった場合には、登記記録上の姓と同一の旧姓を併記する申出は認められません。 例えば「民事太郎」→「登記太郎」→「民事太郎」(現在)の順に姓が変わった場合に「民事太郎(民事太郎)」と併記する申出は認められません。 また、併記できる旧姓は1つに限られ、複数の旧姓を併記することはできません。 3.旧姓併記の申出をする方法 所有権の登記名義人の氏名に旧姓を併記してもらうには、次の(1)及び(2)の方法があります。 (1)登記申請に伴って旧姓の併記の申出をした場合 例えば、所有権保存や所有権移転など、新たに所有権の登記名義人となる登記のほか、所有権の登記名義人の氏についての変更の登記又は更正の登記の申請に併せて旧姓の併記の申出をする場合です。ただし、名前や住所のみの変更の登記の申請と併せて申出をすることはできません。 なお、初めて旧姓の併記をする場合は、登記記録に記録するより前に使用していた旧姓であれば、登記する姓と同一でない限り、直近の旧姓であるかどうかを問わず併記が可能です。 例えば、「民事太郎」→「登記太郎」→「法務太郎」(現在)という順に姓が変わった場合に、登記記録に新たに記録する氏名が「法務太郎」であるときの併記する旧姓は「民事太郎」と「登記太郎」のいずれでも可能です。 また、既に旧姓が併記されている所有権の登記名義人について、氏の変更の登記又は更正の登記と併せて旧姓併記の申出をする場合は、現在の登記記録に記録されている旧姓又はその旧姓より後に使用していた旧姓について併記が可能です。 例えば、「司法太郎」→「民事太郎」→「登記太郎」→「法務 太郎」(現在)の順番で姓が変わった場合において、変更前の登記記録上の氏名の表示が「登記太郎(民事太郎)」であるときには、現在の「法務太郎」に変更する登記と併せて、「民事太郎」又は「登記 太郎」を併記する申出をすることができます。 (2)登記申請を伴わない旧姓併記の申出をした場合 既に登記されている所有権の登記名義人が、(1)のような登記の申請を伴わずに旧姓の併記の申出をする場合です。ただし、旧姓併記の申出人の氏名が所有権の登記名義人の氏名と異なる場合は、旧姓併記の申出の前提として氏名変更の登記をしなければなりません。 なお、既に所有権の登記名義人の旧姓が併記されているときは、登記されている旧姓より後に使用していた旧姓に限り申出をすることができます。 4.おわりに 不動産登記に関しては、令和6年4月1日以降、旧姓併記が可能となったり、DVやストーカー被害者等に配慮した住所表記のなど多くの点で改正がなされています。 不動産登記のことで分からないことがあれば、専門家である司法書士へご相談ください。 |
|
| |







